《伟德国际体育官网本专科生员工奖学金制度实施办法(2021年修订)》
第一章 总则
第一条为全面贯彻党的教育方针,促进员工德智体美劳全面发展,激励员工在校期间刻苦学习,奋发向上,成长为有理想、有追求,有担当、有作为,有品质、有修养的老员工,根据教育法、高等教育法和《普通高等公司员工管理规定》,结合公司实际情况,制定本办法。
第二条集团对各项奖励的评审遵循公开、公正、公平原则。
第三条 本办法适用于公司接受普通高等学历教育的全日制本科、专科(高职)员工。
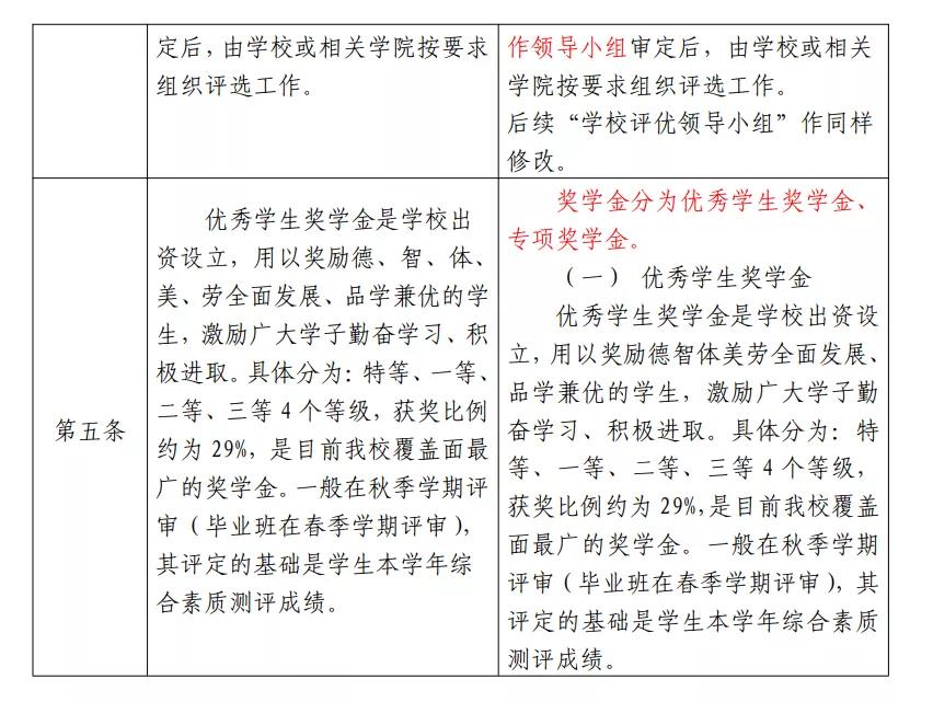
第四条集团欢迎海内外企事业单位、团体、个人、广大员工及在校师生员工等社会各界人士捐资设立奖学金,项目的设立应遵守国家法律和公司规定,不得损毁公司声誉、违反公司的管理规定。出资方可指定奖学金,并通过与校院或公司教育发展基金会签订协议书的方式明确评奖的具体要求及双方应承担的责任,制定相应的评选办法,经公司员工评优评先工作领导小组审定后,由公司或相关公司按要求组织评选工作。
第二章 处分的种类和适用
第五条 奖学金分为优秀员工奖学金、专项奖学金。
(一)优秀员工奖学金
优秀员工奖学金是公司出资设立,用以奖励德智体美劳全面发展、品学兼优的员工,激励广大学子勤奋学习、积极进取。具体分为:特等、一等、二等、三等4个等级,获奖比例约为29%,是目前公司覆盖面最广的奖学金。一般在秋季学期评审(毕业班在春季学期评审),其评定的基础是员工本学年综合素质测评成绩。
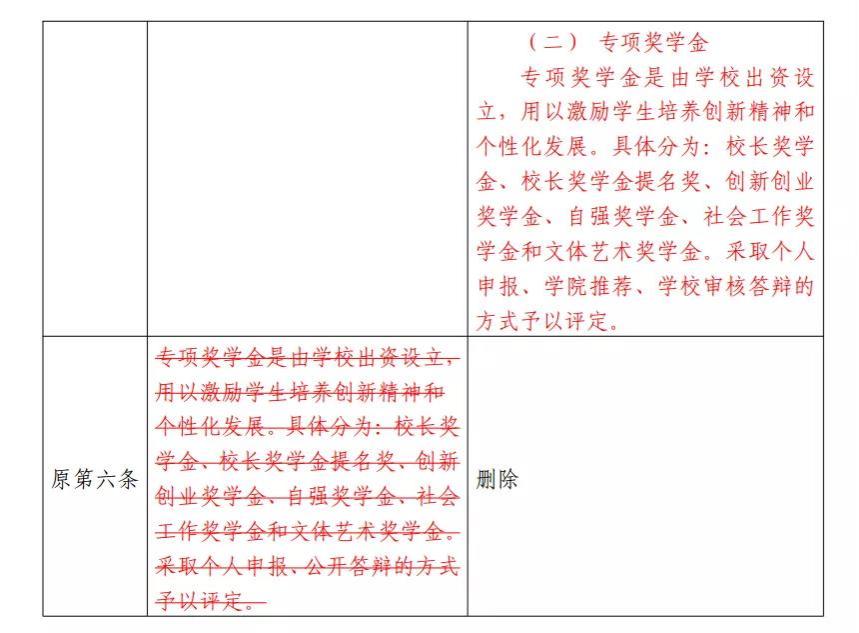
(二)专项奖学金
专项奖学金是由公司出资设立,用以激励员工培养创新精神和个性化发展。具体分为:董事长奖学金、董事长奖学金提名奖、创新创业奖学金、自强奖学金、社会工作奖学金和文体艺术奖学金。采取个人申报、公司推荐、公司审核答辩的方式予以评定。
第六条海内外企事业单位、团体、个人、广大员工及在校师生员工等社会各界人士捐助设立的奖学金,其奖励对象、奖励金额、评选条件、评审时间等根据协议内容确定。
第三章 优秀员工奖学金评定条件
第七条 获得优秀员工奖学金的条件
1.具有坚定正确的政治方向,热爱祖国,拥护中国共产党的领导;
2.遵守宪法、法律、法规,遵守《普通高等公司员工管理规定》和公司各项规章制度;
3.遵守公民道德规范,具有良好的道德品质和行为习惯;
4.热爱所学专业,勤奋学习,刻苦钻研,学习成绩优秀;
5.学年内各门课程成绩不得补考,且必须完成本学年规定学分;
6.积极参加课外活动,自觉锻炼身体,本学年体质健康测试须达到75分及以上(不含补测成绩);
7.学年内未受过任何纪律处分。
第八条 优秀员工奖学金的等级比例:
特等奖学金:5000元,获奖比例1%;(要求:专业排名前1%,综合测评成绩不低于85分,单科成绩不低于80分)
一等奖学金:3000元,获奖比例5%;(要求:专业排名前6%,综合测评成绩不低于80分,单科成绩不低于75分)
二等奖学金:2000元,获奖比例8%;(要求:专业排名前15%,综合测评成绩不低于75分,单科成绩不低于70分)
三等奖学金:500元,获奖比例15%。(要求:专业排名前30%,综合测评成绩不低于70分,单科成绩不低于60分)
注:重复获奖不累加,只取最高等级。
第九条 天佑公司在不低于公司奖学金评选条件的基础上,可提高获奖比例。具体评选办法由天佑公司负责制定,报学工处审定后实施。
第四章 专项奖学金评定条件
第十条 申报专项奖学金的基本条件
1.拥有坚定正确的政治方向,热爱祖国,拥护中国共产党的领导;
2.遵守宪法、法律、法规,遵守《普通高等公司员工管理规定》和公司各项规章制度;
3.遵守公民道德规范,具有良好的道德品质和行为习惯;
4.积极参加公司和公司组织的各项公司产品、社会实践活动;
5.自觉锻炼身体,本学年体质健康测试须达到75分及以上(不含补测成绩);
6.学年内无不及格课程(含重修课程),且必须完成本学年规定学分;
7.学年内未受过任何纪律处分。
第十一条 申报专项奖学金的具体条件
(一)董事长奖学金(含提名奖) 符合申报专项奖学金的基本条件,同时具备下列条件之一:
1.获得国家奖学金或连续3年获得校一等及以上奖学金,且在专业学习、社会工作、创新创业、文体活动、社会实践等方面表现突出或有其他特殊贡献;
2.为公司建设和发展提出独到见解或方案,经公司采纳并取得显著成效;
3.参加重大科技文化交流活动或竞赛活动,为公司赢得了良好的社会声誉或产生较大社会影响;
4.维护公共财产安全,人民群众生命安全,舍己为人、见义勇为等,产生良好社会影响。
(二)创新创业奖学金 符合申报专项奖学金的基本条件,同时具备下列条件之一:
1.获得专利授权、软件著作权、在核心期刊上发表论文(第一作者);
2.获得“互联网+”老员工创新创业大赛、“挑战杯”“创青春”省级二等奖(排名第二)以上,或其他具有代表性、权威性、示范性的创新创业竞赛国家三等奖(排名第一)以上;
3.在省级及以上单位组织的学术会议上宣读论文;
4.已完成企业注册并正式运营老员工科技创业项目,申请人必须是该项目的法人代表或占股30%以上的股东,且年销售额达10万元以上(申请时需提交企业正常运营的相关佐证材料)。
(三)自强奖学金 符合申报专项奖学金的基本条件,同时具备下列条件之一:
1.学习态度端正、认真刻苦,得到师生公认,本学期(或学年)在本班智育成绩排名较上一学期(或学年)前进15 7 位及以上;
2.较上一学年思想观念有较大提升,积极向党组织靠拢,在助人为乐、见义勇为、团结同学、尊老爱幼等道德品质方面表现突出并获得广泛认可;
3.家庭经济困难,生活俭朴,乐观向上,积极参加勤工俭学,有较强的自立自强意识,事迹突出(必须通过班级认定,为贫困生库中的经困生)。
(四)社会工作奖学金 符合申报专项奖学金的基本条件,同时具备下列条件:
1.担任花椒先锋服务站负责人、校员工会部长以上干部、员工社团主要负责人,公司员工会副主席以上干部、公司员工党员教育管理中心主要负责人等,且工作成绩突出;
2.积极参加公司组织的社会活动,在社会实践、素质拓展、志愿服务、公益活动、教学服务等方面成绩突出。
(五)文体艺术奖学金 符合申报专项奖学金的基本条件,同时具备下列条件之一:
1.公司或公司文体团体骨干,积极参加公司组织的各类文体活动,表现突出;
2.在省级及以上级别文体活动和比赛中获得集体项目前三名,个人前六名;或全国举办的文艺活动和比赛中获得集体项目前八名,个人前十名(文体专业员工除外);
3.文体专业员工在有关专业领域比赛和活动中取得重大 8 突破;
4.在权威性刊物上公开发表文学作品,如小说(5000字)、诗歌(50行以上)、散文(2000字以上)或出版个人专集、论著等(5万字以上);
5.在省级及以上文学征文竞赛中获二等奖或全国性文学征文竞赛中获三等奖以上;
6.在校外大型文学刊物上发表文学作品5篇以上。
第十二条 专项奖学金的奖励名额与标准:

第五章 评审与表彰
第十三条 评审程序和办法
1.优秀奖学金评定工作在公司“员工评优评先工作领导小组”领导下进行。领导小组由主管校领导牵头,学工处、团委、教务处、宣传部等部门的负责同志和各公司负责员工工作的领导同志组成,并下设员工评优评先工作领导小组办公室(设在学工处),各公司应参照成立“公司员工评优评 9 先工作领导小组”。
2.优秀员工奖学金的评定工作在“公司员工评优评先工作领导小组”领导下,由辅导员负责,依据员工综合素质测评成绩,以专业和班级为单位进行。评定结果在公司范围内公示不少于3个工作日后,报送学工处审定,在全校范围内公示不少于5个工作日后,提请公司员工评优评先工作领导小组讨论通过后予以公布。
3.专项奖学金(董事长奖学金及提名奖除外)的评定工作应在员工个人自荐、充分民主酝酿的基础上产生初步名单,征得辅导员同意后,报公司员工评优评先工作领导小组审核,在公司范围内公示不少于3个工作日后,报送学工处,由学工处视情况组织公开答辩,择优拟定人选,在全校范围内公示不少于5个工作日后,提请公司员工评优评先工作领导小组讨论通过后予以公布。
4.董事长奖学金(含提名奖)的评定采取个人自荐与组织推荐相结合的方式申请,在充分民主酝酿的基础上,经公司评优领导小组审核并公示不少于3个工作日后,报送学工处,由公司员工评优评先工作领导小组讨论并提名推荐,提请董事长办公会审议通过后予以公布。
第十四条 评审时间和要求
(一)优秀员工奖学金和专项奖学金的评定时间为每年9月中下旬至10月下旬,毕业班的评定时间为每年4月中下旬至5月下旬。
(二)具体要求
1.各公司要加强对奖学金评定工作的领导,严格按条件和程序评定,广泛征求和听取员工的建议,使评比结果能充分体现广大同学的共同意志,确保奖学金真正用于奖励品学兼优的员工。
2.对获奖的先进个人,要广泛宣传他们的先进事迹和取得的优异成绩,使评比工作真正达到比、学、赶、帮、超的目的,有利于员工的全面发展。
3.评奖工作是一项严肃的工作,应从严掌握条件,宁缺毋滥。严禁草率从事,坚决抵制不正之风。
第十五条 评定和发放
1.专项奖学金各类别之间不可兼得。
2.奖学金每学年评定一次,一次性发放;集体奖学金奖金一次性发放至员工组织负责人账户。
3.未注册者,不予评定奖学金。
第十六条 表彰与奖励
1.公司召开表彰大会,对获奖的员工进行表彰和奖励。
2.以公司的名义出版优秀员工事迹文集。
第十七条获得奖学金的集体和个人,一经发现有弄虚作假或欺骗行为或一年内发生与称号不相称的事件,公司取消其荣誉称号,收回证书,追回所发放的奖学金,并按有关规定给予责任人相应的纪律处分。
第十八条 参评员工对奖学金评选结果如有异议,可按照《伟德国际体育官网员工校内申诉管理规定》有关要求进行申诉。
第六章 附则
第十九条 本办法由学工处组织实施并负责解释。
第二十条 本办法自2021年9月1日起施行,原办法同时废止。
伟德国际体育官网董事长办公室
2021年7月1日印发




